万象城娱乐awc线路
您所在的位置: 首页 >> 本科生教育 >> 正文

本科生教育

万象城娱乐awc线路秦岭创客工作室项目入驻通知
发布时间:2021-06-30     浏览量:   分享到:

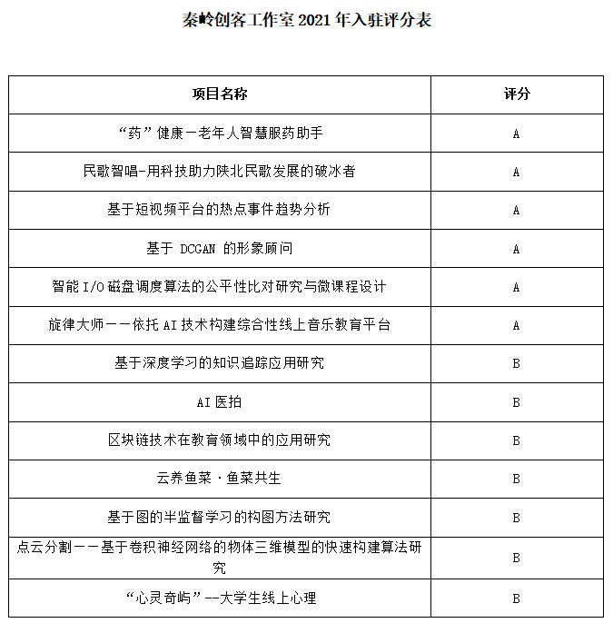
万象城官网于6月23日组织了2021年度秦岭创客工作室入驻项目遴选推荐工作。通过项目组申报答辩、院内专家评审等程序,共遴选出13个项目入驻创客工作室,A类项目6项(入驻文津楼3624),B类项目7项(入驻文津楼4楼创客坊),现将拟推荐项目名单予以公示(详见附表)。推荐项目将于7月5日起入驻秦岭创客工作室,并按照《秦岭创客工作室》入驻指南进行项目培育。

                附表: