一、答辩工作小组名单:
组长:王小明、张艳兵
组员:曹菡、李顺东、汪西莉、吴振强、范虹、裘国永、雷秀娟、刘侍刚、
郭龙江、谢娟英、马苗、陈建芮、张玉梅、李鹏、黄昭、张立臣、路纲、裴炤
秘书:杨婷、朱明婧(学生)、张云飞(学生)(文渊楼3213)
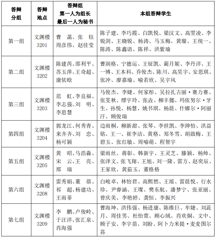
二、答辩时间、分组及地点
答辩时间:2023年5月17日14:30



三、答辩实施流程及安排
1. 各组答辩学生最迟于正式答辩前一天将相关纸质材料备齐,于答辩当天带上,并提前将答辩PPT拷贝至答辩教室电脑端,具体材料见下:
(1)毕业论文纸质版(份数同本组答辩教师人数加本人自留一份,不含答辩秘书)
(2)答辩申请表(一式一份)
2. 答辩秘书组织本组答辩学生有序参加答辩过程,每个学生用PPT进行汇报,汇报5-7分钟,回答评委提问5-7分钟,每人答辩时间严格控制在15分钟以内,答辩秘书掌握时间。
3. 本次答辩不通过的学生需继续修改完善论文,参加第二次答辩。二次答辩等待后续通知安排。