万象城娱乐awc线路
学校首页
领导信箱
旧版网站
English
首页
学院概况
学院简介
历史沿革
现任领导
机构设置
学院文化
师资队伍
教学科研人员
党政管理人员
专业技术人员
光荣退休人员
人才培养
本科生培养
研究生培养
科学研究
科研团队
承担项目
论文专著
其他科研成果
学科建设
博士后流动站
博士学位授权点
硕士学位授权点
实验室建设
实验室概况
实验室制度
实验室安全
实验室预约
党群建设
学院党委
支部活动
党务公开
党风廉政
学院团委
学院工会
工会活动
学习园地
学生社区
学生工作概况
学工队伍
学生会
研究生会
学生组织
学子风采
学生竞赛
师者匠心
优秀教师事迹
制度建设
综合管理
人才培养
科学研究
学生管理
就业工作
人事行政
首页
学术活动
领导信箱
学院概况
学院简介
历史沿革
现任领导
机构设置
学院文化
师资队伍
教学科研人员
党政管理人员
专业技术人员
光荣退休人员
人才培养
本科生培养
研究生培养
科学研究
科研团队
承担项目
论文专著
其他科研成果
学科建设
博士后流动站
博士学位授权点
硕士学位授权点
实验室建设
实验室概况
实验室制度
实验室安全
实验室预约
党群建设
学院党委
支部活动
党务公开
党风廉政
学院团委
学院工会
工会活动
学习园地
学生社区
学生工作概况
学工队伍
学生会
研究生会
学生组织
学子风采
学生竞赛
师者匠心
优秀教师事迹
制度建设
综合管理
人才培养
科学研究
学生管理
就业工作
人事行政
您所在的位置:
首页
>>
制度建设
>>
学生管理
>>
正文
制度建设
System Construction
综合管理
人才培养
科学研究
学生管理
就业工作
人事行政
学生管理
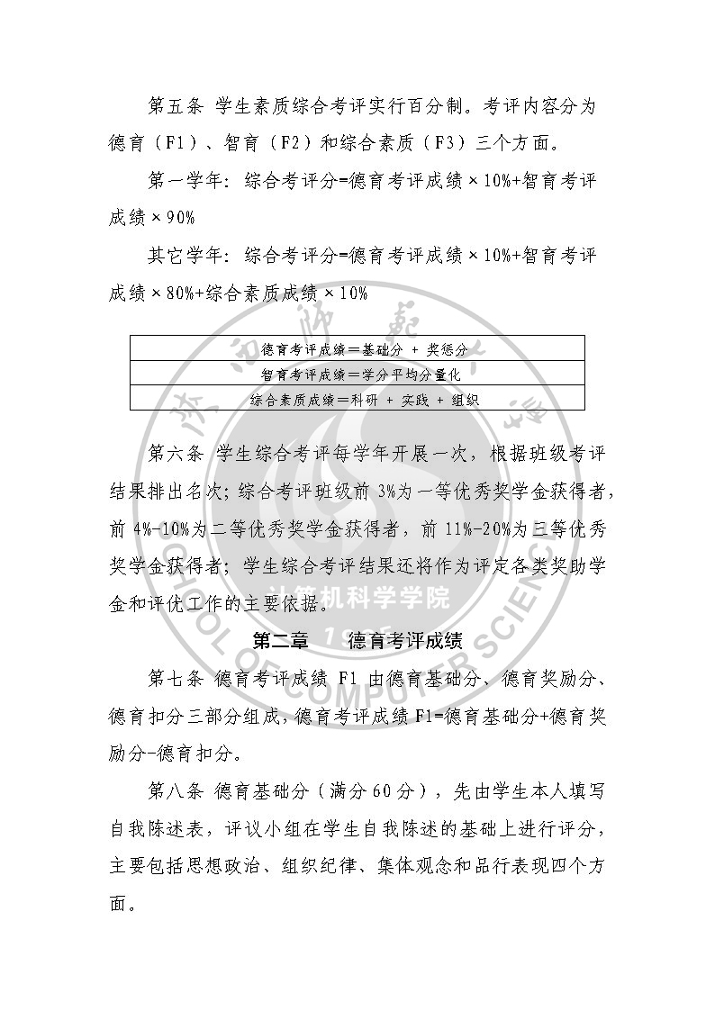
万象城娱乐awc线路学生综合考评实施细则
发布时间:2020-04-29     浏览量:   分享到:
上一篇:万象城娱乐awc线路学生安全突发事件应急预案
下一篇:万象城娱乐awc线路学生活动经费申请使用须知